近日,国际知名SCI期刊《Journal of Cereal Science》(谷物科学)发表了一项关于低血糖生成指数复合营养馒头(CBSB)的研究成果。该研究系统优化了馒头配方,显著降低了其升糖指数,并特别指出

美瑞桑®桑叶提取物再证降GI价值——0.8%添加量助力低GI馒头研制登顶SCI期刊


近日,国际知名SCI期刊《Journal of Cereal Science》(谷物科学)发表了一项关于低血糖生成指数复合营养馒头(CBSB)的研究成果。该研究系统优化了馒头配方,显著降低了其升糖指数,并特别指出湖南希尔天然药业有限公司生产的美瑞桑®桑叶提取物在其中的关键作用——仅按重量比添加0.8%,即可实现降低馒头血糖生成指数(GI)与保持良好感官品质的最佳平衡,再次验证了其在低GI功能食品领域的卓越应用价值。

美瑞桑®桑叶提取物再证降GI价值——0.8%添加量助力低GI馒头研制登顶SCI期刊


[ 研究亮点 ] 0.8%桑叶提取物,实现降糖与口感双优

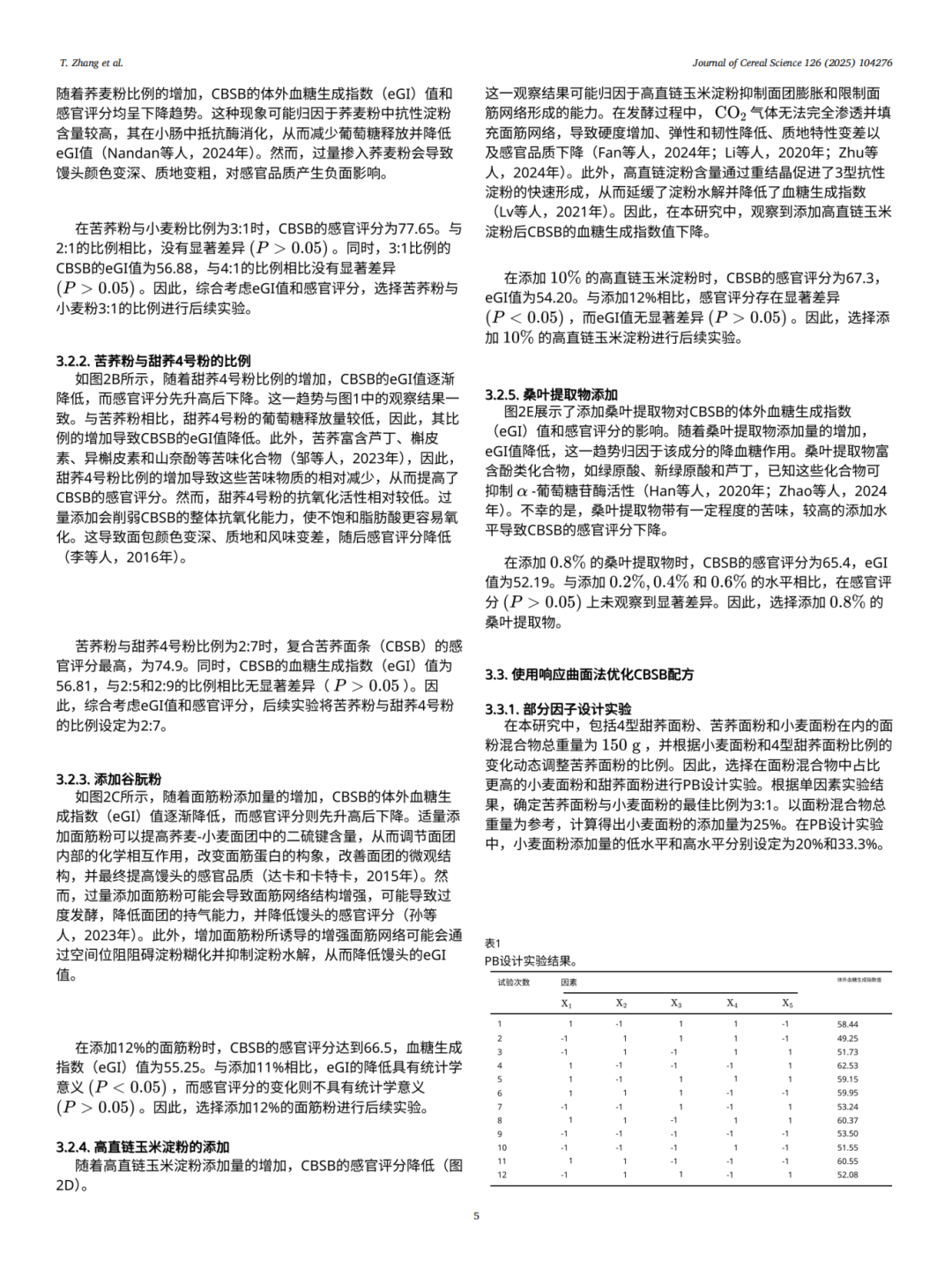
研究通过单因素实验、Plackett-Burman设计、最速上升设计与响应面优化法,系统探究了荞麦粉、小麦粉、谷朊粉、高直链玉米淀粉及桑叶提取物对馒头品质与GI值的影响。结果明确显示:

  • 桑叶提取物添加量与GI值呈负相关:随着添加量增加,馒头估计血糖生成指数(eGI)值逐渐降低。

  • 0.8%为最优添加量:当桑叶提取物添加量为0.8%时,复合荞麦馒头(CBSB)的eGI值降至52.19,同时感官评分保持在可接受的65.4分,在降糖效果与食用体验间取得理想平衡。

  • 显著低于传统馒头:最终优化配方下,CBSB的GI值仅为51.07,显著低于传统小麦馒头(WSB)的58.10(P < 0.05)。

美瑞桑®桑叶提取物再证降GI价值——0.8%添加量助力低GI馒头研制登顶SCI期刊

[ 作用机制] 多酚物质抑制关键消化酶

研究进一步通过体外实验阐明了桑叶提取物的降糖机制。CBSB表现出对α-葡萄糖苷酶和α-淀粉酶活性的显著抑制作用,这两类酶是碳水化合物消化吸收的关键。这种抑制作用主要归因于美瑞桑®桑叶提取物中富含的绿原酸、新绿原酸、芦丁等多酚类活性物质。这些成分通过延缓碳水化合物在肠道的消化与葡萄糖的释放,从而有效平稳餐后血糖。


美瑞桑®桑叶提取物再证降GI价值——0.8%添加量助力低GI馒头研制登顶SCI期刊
美瑞桑®桑叶提取物再证降GI价值——0.8%添加量助力低GI馒头研制登顶SCI期刊
美瑞桑®桑叶提取物再证降GI价值——0.8%添加量助力低GI馒头研制登顶SCI期刊
美瑞桑®桑叶提取物再证降GI价值——0.8%添加量助力低GI馒头研制登顶SCI期刊


[ 科学背书 ] 源自严谨科研,发表于权威期刊

本研究发表于食品科学与谷物研究领域的权威SCI期刊《Journal of Cereal Science》,研究过程设计严谨、数据详实,结论经过反复验证。这为湖南希尔天然药业有限公司的美瑞桑®桑叶提取物在功能性主食、糖尿病辅助膳食及低GI健康食品开发中的应用,提供了强有力的科学依据与高端学术背书。

美瑞桑®桑叶提取物再证降GI价值——0.8%添加量助力低GI馒头研制登顶SCI期刊
美瑞桑®桑叶提取物再证降GI价值——0.8%添加量助力低GI馒头研制登顶SCI期刊
美瑞桑®桑叶提取物再证降GI价值——0.8%添加量助力低GI馒头研制登顶SCI期刊
美瑞桑®桑叶提取物再证降GI价值——0.8%添加量助力低GI馒头研制登顶SCI期刊


[ 市场意义 ] 健康主食开发提供天然、有效的解决方案

随着糖尿病患病率攀升及大众健康意识增强,低GI食品市场需求日益旺盛。本研究证明,仅需添加0.8%的美瑞桑®桑叶提取物,即可显著提升传统主食的代谢健康属性,且不影响其基本食用品质。这为食品企业开发兼具“低升糖、好味道、纯天然”特征的下一代健康主食,提供了明确、可靠、易于产业化的配料解决方案。

湖南希尔天然药业有限公司的美瑞桑®桑叶提取物,凭借其天然来源、功效明确、添加量少、效果显著的特点,再次通过高水准的科学研究证明了其在低GI食品创新中的核心价值。未来,它将继续为全球健康膳食产业的发展注入“天然降糖”的科技动力。


END

文献来源:Zhang T., et al. Development and quality analysis of low-GI composite buckwheat steamed bread. Journal of Cereal Science, 2025, 126, 104276.
核心成分:美瑞桑®桑叶提取物,添加量0.8%(w/w)
认证价值:SCI期刊发表,配方优化,机制明确,应用导向



美瑞桑®桑叶提取物再证降GI价值——0.8%添加量助力低GI馒头研制登顶SCI期刊


标签:
分享到:

联系湖南希尔天然药业有限公司

专业天然植物提取物企业,期待与您携手共创健康未来

联系信息

总部地址

湖南省永州市冷水滩区陶源西路128号

长沙:长沙市岳麓区麓云路18号固特邦创业基地401

联系电话

400-105-6881

客服电话

邮箱地址

1454432831@qq.com

1454432831@qq.com

在线咨询

填写您的需求,我们的专业团队将在24小时内与您联系

验证码